블렌더는 네덜란드에서 개발된 오픈소스 3D 프로그램입니다. 블렌더를 사용하면 이미지, 3D 애니메이션 및 VFX 샷과 같은 시각화된 3D 화면을 만들 수 있습니다. 비싼 3D 프로그램을 구입하지 않고도 상업적, 비상업적 용도로 무료로 사용 가능하니 개인 및 소규모 스튜디오에 서 사용하기에 매우 적합합니다. 또한 다른 3D 프로그램에 비해 메모리 및 드라이브 용량이 상대적으로 가벼운 것 또한 장점입니다.
블렌더3D의 주요 특징
- * 모델링, 렌더링, 애니메이션 및 리깅, 비디오 편집, VFX, 합성, 텍스처링 및 다양한 시뮬레이션을 등을 무료로 제공합니다.
- * 모든 주요 플랫폼에서 일관되게 작동하는 OpenGL GUI가 있는 크로스 플랫폼입니다.
- * 고품질 3D 아키텍처를 갖추고 있어 빠르고 효율적인 제작 워크플로가 가능합니다.
프로그램 다운받기
우선 사용하려면 블렌더 3D 프로그램을 다운로드하고 설치해야 합니다. 프로그램은 블렌더 공식 홈페이지에서 다운로드할 수 있으며 자신이 사용하는 운영체제에 맞는 버전을 선택하여 다운로드하시면 됩니다. 아래 배너 이미지를 클릭하면 공식 홈페이지 다운로드 화면으로 이동합니다.

블렌더 실행 및 인터페이스
블렌더 스플래시 화면
블랜더를 실행하면 가장 먼저 마주하게 되는 화면입니다. 이 화면에서 새 프로젝트를 만들거나 최근 작업한 프로젝트를 빠르게 실행할 수 있습니다. 화면의 빈 공간을 클릭하거나 ESC 키를 누르면 스플래시 화면이 사라집니다. 사라진 스플래시 화면을 다시 보려면 Topbar에 있는 블렌더 아이콘을 클릭하여 splash screen을 클릭하면 볼 수 있습니다.

Information 영역
스플래시 화면 상단 오른쪽에 현재 설치된 블렌더 버전이 적혀있습니다.
Interactive 영역
- New File 작업 유형에 따른 템플릿을 골라서 새 프로젝트 파일을 시작할 수 있습니다. 일반적으로 General을 선택하여 작업합니다.
- Recent File 가장 최근에 작업했던 블렌더 파일입니다. 빠르고 간편하게 파일을 열 수 있습니다.
- Open 저장되어 있는 블렌더 파일을 열 수 있습니다.
- Recover Last Session 임시 디렉터리에 저장된 파일을 기반으로 마지막 세션을 복구할 수 있습니다.
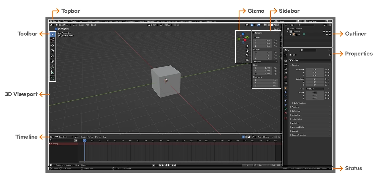
블렌더 3D 인터페이스

- Topbar - 파일 저장, 가져오기, 내보내기, 설정 구성 및 렌더링에 사용되는 기본 메뉴로 구성되어 있습니다. 모델링 과정에 맞춰 Workspace 화면을 변경할 수도 있습니다.
- 3D Viewport - 주작업 공간으로 실질적인 3D 모델링 작업을 할 때 사용되는 화면입니다.
- Toolbar 선택, 이동, 회전 등 오브젝트의 움직임과 편집 시에 자주 사용되는 기본적인 툴이 표시되어 있습니다. 단축키 T를 눌러 화면에 나타내거나 숨길 수 있습니다.
- Gizmo 뷰포트에 보이는 화면을 마우스로 조정할 수 있습니다. 화면의 시점 전환, 확대 축소, 이동, 카메라 뷰 등을 설정할 수 있습니다.
- Side bar 위치, 회전각, 스케일 등 오브젝트의 정보를 확인하고 수정할 수 있습니다. 사이드바는 단축키 N을 눌러 화면에 나타내거나 숨길 수 있습니다.
- Outliner Viewport에 배치된 각종 오브젝트를 보여줍니다. 오브젝트의 이름, 타입 등을 확인할 수 있으며 오브젝트를 끄고 켜는 등의 작업이 가능합니다. 포토샵에서의 레이어와 비슷합니다.
- Properties 오브젝트의 속성을 설정, 수정하며 렌더링 방법 등을 설정할 수 있습니다. 좌측 탭 아이콘에 따라 표시 설정 항목을 확인하고 수정할 수 있습니다.
- Timeline 오브젝트 움직임의 키프레임을 설정할 수 있습니다. 애니메이션 제작 시 사용됩니다.
- Status bar 단축 버튼 및 관련 통계정보를 나타내는 상태 표시줄입니다.
블렌더 공부에 도움되는 사이트
- 블렌더 FAQ : 블렌더에 대한 기본 질문과 답변입니다.
https://www.blender.org/support/faq/ - 블렌더 커뮤니티 : 전 세계 블렌더 사용자들이 정보를 주고받는 블렌더 커뮤니티 중 가장 활성화된 커뮤니티입니다.
https://blenderartists.org/ - 기타 다른 커뮤니티 사이트
https://www.blender.org/community/ - 블렌더 데모 파일 : 블렌더 사용 시 참고할 수 있는 예제 파일들을 받아볼 수 있습니다.
https://www.blender.org/download/demo-files/
반응형
'블렌더3D' 카테고리의 다른 글
| [블렌더3D] 블렌더에서 유니티로 export 할때 z축이 바뀐다면? (feat. 3d좌표계) (0) | 2024.02.23 |
|---|---|
| [블렌더3D] 오브젝트 추가하기 (0) | 2024.02.23 |